LaTeX templates and examples — Reports
Write up experiments and research with LaTeX templates for project and lab reports—including layout guidelines to help guide you through the writing process.
Recent

This is a LaTeX template for São Paulo Research Foundation (FAPESP) Project. For information about FAPESP, visit the site http://www.fapesp.br/en Este é um modelo LaTeX para o projeto da Fundação de Ampario à Pesquisa do Estado de São Paulo (FAPESP). Para mais informações sobre a FAPESP, visite o site http://www.fapesp.br/en Author/Autor: André Leon Sampaio Gradvohl, Dr. Email: gradvohl@ft.unicamp.br Lattes CV: http://lattes.cnpq.br/9343261628675642 ORCID: https://orcid.org/0000-0002-6520-9740 FAPESP: https://bv.fapesp.br/en/pesquisador/102636 Last update/Última versão: 27/Oct/2019

All credits go to Martin Knopp

A generic template for large documents written at the Faculty of Mathematics and Natural Sciences at the University of Oslo. Suitable for reports, lecture notes and master's theses. Documentation for the front page: https://github.com/martinhelso/mnfrontpage Useful tips for large documents: https://github.com/martinhelso/Introduction-to-LaTeX/blob/master/large-documents.md

Physics Lab Report Template, Reykjavík University Þetta er grunnur að skýrslu, sjálft verkið er í ykkar höndum.

A template for technical report in the Copenhagen Center for Health Technology (CACHET)

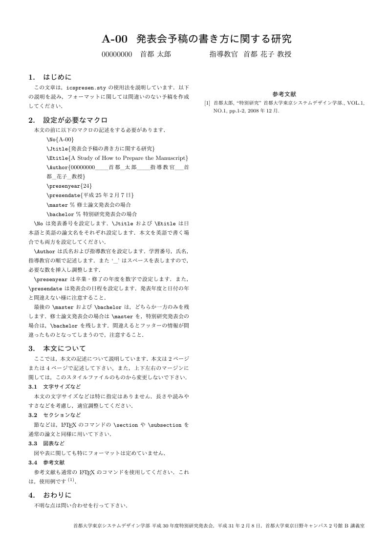
首都大学東京システムデザイン学部情報通信システムコース卒論用テンプレート Faculty of Tokyo System Design, Tokyo Metropolitan University Information and Communication System Course Graduation Template

This template can be used to write reports at Massey University. More info about this template please refer to https://www.io.ac.nz

Version 2.0

Muons compose the penetrating component of Cosmic Rays. At sea level, they constitute the largest part of Secondary Cosmic Rays, giving an average flux of ≈ 100 m−2s−1sr−1. The aim of our experiment is to estimate, from muon decay, the mean lifetime and the mass of invisible products. Our experimental setup includes four detectors: three of them are plastic scintillators and compose the trigger system, while the last one is a liquid scintillator which measures the particles energy. All these scintillators are read by photomultipliers. Trigger and pulse thresholds are computed by logical and temporal modules in a VME crate. The Data Acquisition System has been verified to work properly. It is composed of two fADCs modules, one I/O Register, one Motorola computer and a Farm. The liquid scintillator has been calibrated in energy using both passing muons and 60CO gamma source. Thanks to the charge-energy conversion factor we estimated electron energy spectrum. In particular we selected a sample of decay events by estimating muon mean lifetime τμ = 2.19 ± 0.34 μs; then we finally extrapolated an upper limit for invisible products mass mν < 5.99 ± 0.73 MeV/c2.
\begin
Discover why over 25 million people worldwide trust Overleaf with their work.