LaTeX templates and examples — Chinese
Recent

WHU Beamer 模板(非官方),修改自 THU-Beamer-Theme

This template is adapted from THU Beamer Theme and DLUT Beamer Theme, the contents, fonts, navigation bar, color matching and logo are modified. Note that smoothbars are replaced by miniframes as external themes. On the basis of mathematical formulas, tikz and linguex are added as examples.

LaTeX beamer theme for Northwest University students. Chinese support. Here is the GitHub page: https://github.com/starryious/NWU-latex-template

Xiamen University Tan Kah Kee College (TKKC) unofficial Latex-Beamer template. This template is adapted from XMU unofficial Beamer Theme and SudaIAI Beamer Theme, the contents, background and logo are modified.

这是成都理工大学空间科学与技术专业实习报告模板(非官方)。同时也适用于该专业大部分课程的实验报告,请注意实习报告和实验报告格式略有差异,希望使用者注意甄别并修改。 仓库地址https://github.com/PupilEarthquake/Report_CDUT

北京交通大学Beamer主题模板 | LaTeX beamer theme for Beijing Jiaotong University students. GitHub page: https://github.com/Allenpandas/BJTU-Beamer-Theme

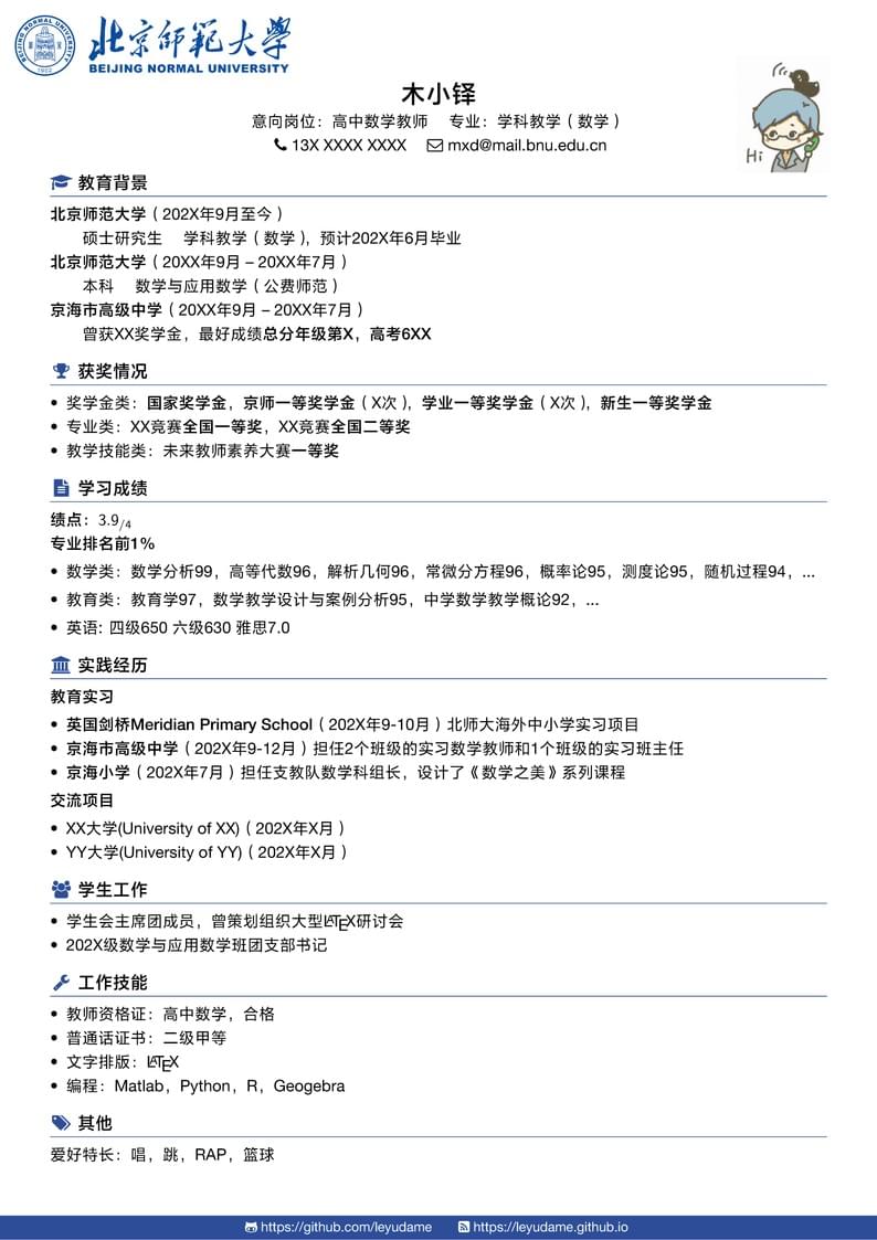
BNU中文LaTeX简历模板

國立成功大 學資 訊工程研究所碩士論文模板 Masters thesis template for Institute of Computer Science and Information Engineering, National Cheng Kung University https://github.com/kevinbird61

Thesis Template for NJUPT undergraduate students.
\begin
Discover why over 20 million people worldwide trust Overleaf with their work.