overleaf template galleryLaTeX templates — Recent
LaTeX templates for journal articles, academic papers, CVs and résumés, presentations, and more.

International Mathematics Research Notices provides very fast publication of research articles of high current interest in all areas of mathematics. All articles are fully refereed and are judged by their contribution to advancing the state of the science of mathematics. For more information about the journal, see http://imrn.oxfordjournals.org/.

This is Annual Reviews’ “Style 2” template (v1.0, April 2013) for the following journal: Astronomy and Astrophysics

This is the template for homework revised drafts for Dr. Sykes's Abstract Algebra class. It is adapted from Dana Ernst's original weekly homework template.

This is a template for Dordt College Math 304 students to use in preparing their proofs/solutions for submission to our class notes document.

Acta Acustica united with Acustica, published in collaboration with the European Acoustics Association (EAA), is an international, peer-reviewed journal on acoustics. It publishes original articles on all subjects in the field of acoustics. The journal reports on original scientific research in acoustics and on engineering applications. The journal considers review papers, scientific papers, technical and applied papers, short communications, letters to the editor, and fast track articles. From time to time, special issues and review articles are also published. For book reviews or doctoral thesis abstracts, please contact the EAA. Downloaded here on 5 May 2017.

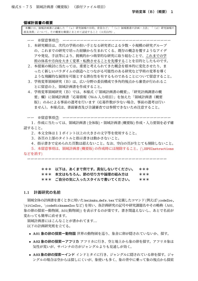
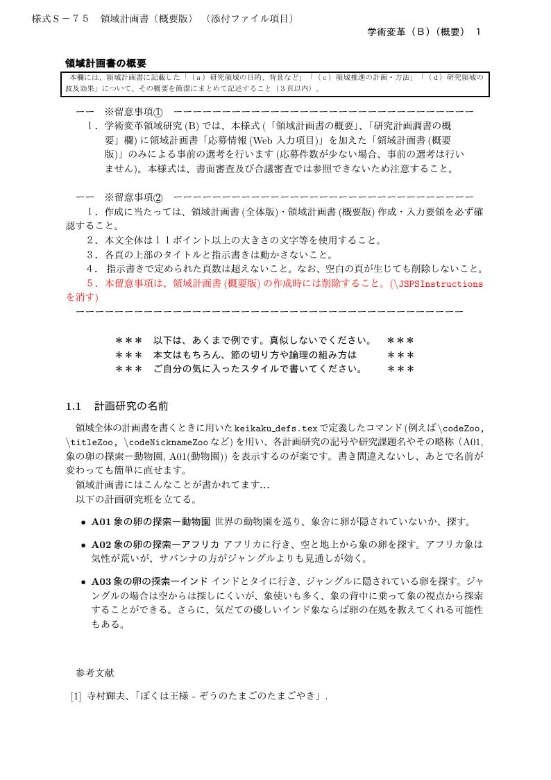
山中 卓 (大阪大学 大学院理学研究科 物理学専攻)先生が作成された科研費LaTeXを、坂東 慶太 (名古屋学院大学) が了承を得てテンプレート登録しています。 詳細はこちら↓をご確認ください。 http://osksn2.hep.sci.osaka-u.ac.jp/~taku/kakenhiLaTeX/

A modification of the general thesis template for Liverpool John Moores University. Its the starting point for my PhD thesis in Astrophysics.

Adapted from A/P Ling Keck Voon template for NTU EEE exam paper
\begin
Discover why over 25 million people worldwide trust Overleaf with their work.
