overleaf template galleryLaTeX templates and examples — Recent
Discover LaTeX templates and examples to help with everything from writing a journal article to using a specific LaTeX package.

Based on the overleaf template ECNU Master Template. Revised minor problems for better experience.

Unofficial report template created for learners at HCMUT.

Provmall

This is a simple application template which combines the cover letter with the CV and attachments.

This template has prepared for the official thesis proposal of Bangladesh Army University of Science & Technology, Saidpur Cantonment, Bangladesh.

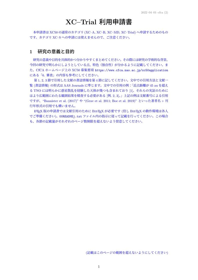
Center for Computational Astrophysics (CfCA) is a branch of National Astronomical Observatory of Japan (NAOJ) and provides computational resources for astrophysicists. To use the resources, you have to submit a scientific proposal to CfCA. The application form for the submission is available from here.

An editable Resume for students.

This template is a starting point for your NoDaLiDa'2023 paper. Enjoy!

Minimalist template for Beamer slides. https://github.com/sdesch/minimalist-beamer-latex
\begin
Discover why over 25 million people worldwide trust Overleaf with their work.