overleaf template galleryLaTeX templates and examples — Recent
Discover LaTeX templates and examples to help with everything from writing a journal article to using a specific LaTeX package.

一个简单且方便使用的Beamer主题。 可以修改logo,颜色,进行个性化定制。

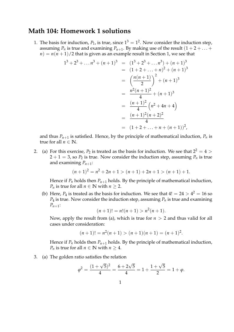
Sample LaTeX files for homework questions, with solutions, created by Chris Rycroft. Source: http://people.seas.harvard.edu/~chr/104.S12/hw/ This example was originally published on ShareLaTeX and subsequently moved to Overleaf in October 2019.

Third Year (T.E.) Mini Project Report Template made by me for submission in case of SDL (SPPU B.E. 2015 Pat.)

(Um bom exemplo de paper no estilo LNCS em português do Brasil) Esse trabalho analisa o efeito da aplicacão de diferentes valores nos parâmetros para resolução de problemas usando algoritmos genéticos. Um algoritmo simples é usado em um problema trivial permitindo um grande número de experimentos em pouco tempo e simplificando a análise.

Plantilla de Tesis UDG, para la licenciatura en física

Template for Applications for United States Letters Patent. See CTAN for the uspatent package This template was originally published on ShareLaTeX and subsequently moved to Overleaf in October 2019.

Template para la confección de Propuestas de Tesis de Grado de los estudiantes de la carrera de Ingeniería Informática de la Facultad de Ingeniería de la Universidad de Buenos Aires. Este template es sólo una sugerencia para organizar la propuesta. Pueden reorganizar la distribución del contenido si lo creen necesario para una mejor exposición.

tikz flowchart of an epidemiology study

Шаблон для лабораторных работ ФПМИ НГТУ
\begin
Discover why over 20 million people worldwide trust Overleaf with their work.