overleaf template galleryLaTeX templates — Recent
LaTeX templates for journal articles, academic papers, CVs and résumés, presentations, and more.

For presentation by someone at the Mathematical Institute, University of Oxford. Template found at https://www.maths.ox.ac.uk/members/it/faqs/latex/presentations and NOT made by me.

Template for 2025 Winter Simulation Conference (WSC2025)

Template for Nonlinear Analysis: Modelling and Control. https://www.journals.vu.lt/nonlinear-analysis

English template for journal Lietuvos matematikos rinkinys, series A. https://www.zurnalai.vu.lt/LMR

Lithuanian template for journal Lietuvos matematikos rinkinys, series B. https://www.zurnalai.vu.lt/LMR

PSI proposal template for combined Bernina/ ADDAMS applications.

This is a template for research articles in journal "Modern Stochastics: Theory and Applications". This template was obtained from: https://www.vmsta.org/journal/VMSTA

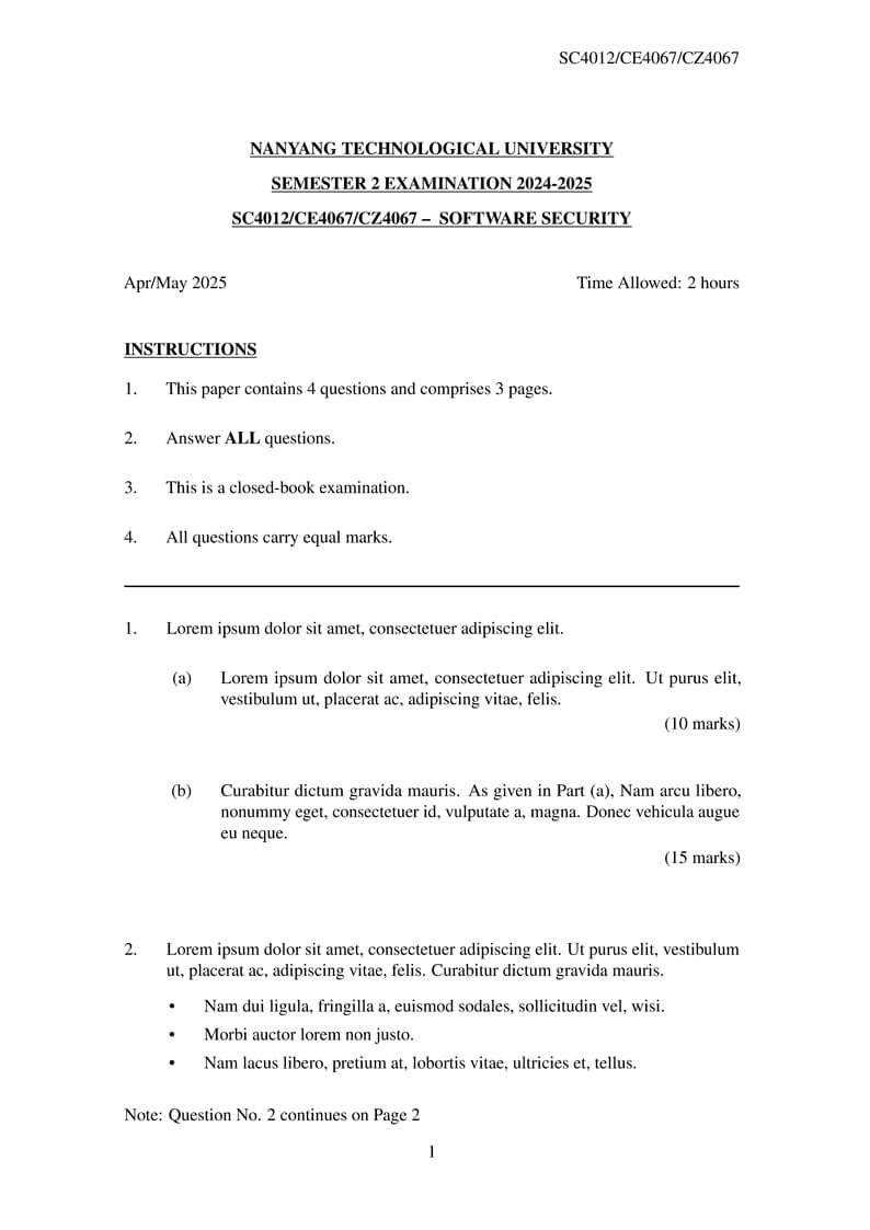
This project provides a LaTeX template for typesetting exam papers, which conform with the formatting guideline of the Nanyang Technological University (NTU). GitHub Repo: https://github.com/liyistc/ntu-exam

This template contains instructions and formatting for authors wishing to submit a manuscript to the McGill Science Undergraduate Research Journal (MSURJ) in LaTeX. Authors can write in the template by clicking on the Open as Template button, above. Please visit https://msurjonline.mcgill.ca/about/submissions for more information on submitting to MSURJ.
\begin
Discover why over 20 million people worldwide trust Overleaf with their work.