overleaf template galleryLaTeX templates — Recent
LaTeX templates for journal articles, academic papers, CVs and résumés, presentations, and more.

重庆大学计算组成原理系列实验报告模板

This template has been designed for the preparation of abstracts for the Tbilisi Analysis and PDE workshops (TAPDE), which are organized by the Mathematical Institute of the University of Georgia in Tbilisi.

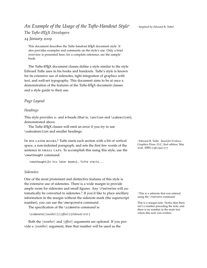
This handout template is developed by the Tufte-LaTeX Developers, designed to produce handouts according to the style of Edward R. Tufte. This style is characterized by narrow main-text column and wide right margin (containing references, notes, table and figure captions, even small figures), giving the light, clean, and elegant look. For further information, see https://tufte-latex.github.io/tufte-latex/. This template was originally published on ShareLaTeX and subsequently moved to Overleaf in October 2019.

Plantilla modificada de: https://www.overleaf.com/latex/templates/tesis-monografia-ecci/dkgqxytwknbd

MMIT Final Project Report Template English version

Author template for Information Systems Research (isre) Mirko Janc, Ph.D., INFORMS, mirko.janc@informs.org ver. 0.95, December 2010

Un documento en blanco para empezar a aprender LaTeX.

What I currently use.

上海理工大学本科毕业设计(论文) LaTeX 模板 v2.997924 Github 项目地址:https://github.com/FrankSFLYS/usstthesis Gitee 项目地址:https://gitee.com/MkSwQi/usstthesis 个人主页:https://frank.xin
\begin
Discover why over 25 million people worldwide trust Overleaf with their work.